当前位置:工作动态
发布时间:2024/05/22 来源:南京市卫健委职业健康处、南京市疾病预防控制中心 浏览:4060 次
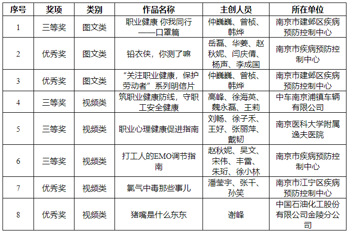
近日,国家“第三届职业健康传播作品征集活动”评选结果公布,我市报送的图文类与视频类职业健康传播作品共斩获4个三等奖和4个优秀奖,市疾控中心赵秋妮荣获“优秀个人”,获奖项数在全省各地级市中名列前茅。
国家卫生健康委、全国总工会组织开展“第三届职业健康传播作品征集活动”以来,南京市卫健委会同市总工会积极组织、广泛动员,各区卫生健康部门、工会组织、高校和企业踊跃参与,创作并报送了120件形式多样,兼具科学性、创新性、艺术性的传播作品。经过市级初审、省级复核、优中选优后,向国家报送24件。
获奖作品名单

下一步,我市将以“一切为了劳动者健康”为宗旨,进一步加强对职业健康保护工作的宣传,倡导健康的工作方式,将职业健康保护理念落实到各项工作中,提升劳动者职业健康素养,保护职业人群健康。
来源:南京市卫健委职业健康处、南京市疾病预防控制中心职放科
责编:吴 文
审核:李成国
发布:詹 怡